K9PPW's 80-meter CW Transmitter

This is a schematic of Bob's homebrew QRP transmitter. It's CW on 80 meters, about 1 watt output, VFO ... and only uses TWO rf transistors and one more for keying. It was built as an experiment to see what you could get out of ONE transistor (about 250 mw with no chirp) and the "shoes" were added later to get a whopping one watt of rf out. You could probably build just the first stage VFO if you can spot your TX frequency with a good receiver. An idea that seems reasonable, but wasn't tried, is cut the dc to the final on receive so that pressing the key only runs the VFO stage and allows you to spot on the receiver. You can use 2N4427's or 2N3866's as the rf transistors.

BOB'S XMTR


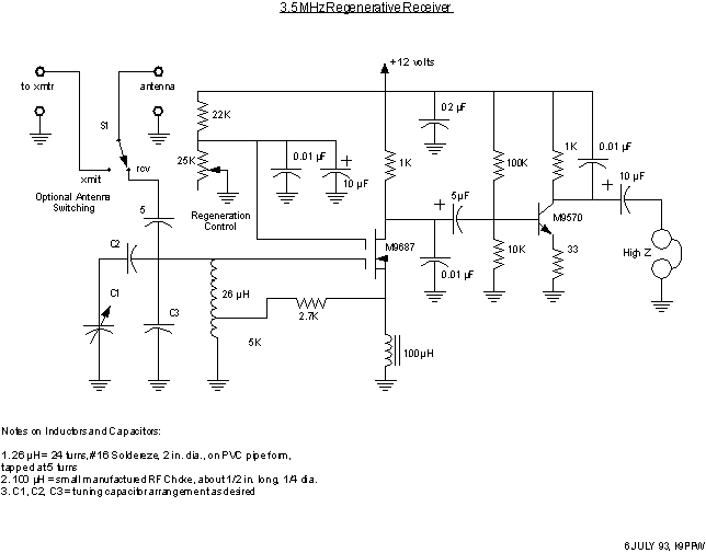
K9PPW's 80-meter Regenerative Receiver

I included this schematic of one of Bob's homebrew projects, an 80-meter regenerative receiver that uses only TWO transistors. This receiver is quite sensitive. The goal here was to make a receiver that has SMOOTH regeneration control, that doesn't "pop" into oscillation and "hop" frequency or pull as the gain is increased. This receiver seems to fit that bill. The biggest problem is that it's frequency is pulled by the antenna a little and the receiver is "blocked" completely by loud transmitters. This makes using this receiver with the earlier VFO transmitter very interesting. Neither is a frequency reference; in fact, you can't really spot yourself. He uses a third piece of equipment like a BC-221 to check the Tx frequency and give him a weak signal for the receiver to work with. You can use a 40673 for the dual-gate MOSFET and a 2N2222 or equivalent as the audio amplifier. Change the input tuned circuit for 160 meters, 40 meters, or shortwave broadcast.

BOB'S RCVR